SORU BANKASI Filtrele

Doğru Akım Devreleri Ünite / Modül Soruları


Soru 1

Enerji altında devreye ampermetre bağlantısı yapılır.

Doğru      Yanlış

Soru 2

Osilaskop,işaretin dalga şeklinin, frekansının ve genliğinin aynı anda belirlenebilmesini sağlar.

Doğru      Yanlış

Soru 3

Voltmetreler devreye seri olarak bağlanır.

Doğru      Yanlış

Soru 4

Doğrultmaç devreleri doğru akım kaynaklarındandır.

Doğru      Yanlış

Soru 5

Işık enerjisini doğru akıma çevirmek için güneş pilleri kullanılır.

Doğru      Yanlış

Soru 6

Multimetre ekranında zamanla ............... direnç değeri görüntülenirse kondansatör sağlamdır.


Soru 7

Transistörleri ve doğru akım kazançlarını test etmek için multimetrede ............... kademesi kullanılır.


Soru 8

Simülasyon programında devrede kullanılacak olan elemanlar ............... penceresine eklenir.


Soru 9

Elektrik enerjisini kimyasal enerjiye çevirerek depo eden cihaza ............... denir.


Soru 10

Zamana göre yönü ve şiddeti değişmeyen akıma ............... denir.


Soru 11

Aşağıdakilerden hangisi doğru akımın kullanıldığı alanlardan biri değildir?

A) Elektrikli taşıtlar
B) Elektro-mıknatıslar
C) Maden arıtma
D) Telekomünikasyon sektörü
E) Termik santraller

Soru 12

Aşağıda yer alan multimetre kademeleri ile ilgili ifadelerden hangisi doğrudur?

A) kademesi sıcaklık değerini ölçmek için kullanılır.
B) ACV kademesi AC gerilim ölçmek için kullanılır.
C) Direnç değerini ölçmek için kademe ´a getirilir.
D) OFF kademesi konumunda iken multimetre çalıştırılır.
E) t 0C kademesi süreklilik kontrolü için kullanılır.

Soru 13

Aşağıdakilerden hangisi doğru akım kaynaklarından biri değildir?

A) Akümülatörler B) Dinamolar
C) Güneş pilleri D) Jeneratörler
E) Piller

Soru 14

Aşağıdakilerden hangisi ampermetre ile ölçüm yaparken dikkat edilmesi gereken kurallardan biri değildir?

A) Ampermetre devreye seri olarak bağlanır.
B) Devreden geçen akım çeşidine uygun ampermetre seçilmelidir.
C) Doğru akım devresinde bağlantı uçları ters bağlanabilir.
D) Kademe ayarı yapıldıktan sonra prob uçları devreye bağlanmalıdır.
E) Ölçüm esnası devre yalıtkan zemine konularak ölçüm yapılmalıdır.

Soru 15

Aşağıdakilerden hangisi doğru akımı alternatif akıma çevirmek için kullanılır?

A) Doğrultmaç devreleri B) Elektrik motorları
C) Galvonoteknik D) Mıknatıslar
E) Redresör

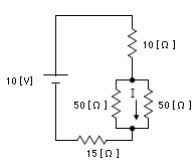
Soru 16

Aşağıdaki devrede ortadaki (ikinci) koldan geçen akım kaçtır?

A) 0,001B) 0,002C) 0,004D) 0,005

Soru 17

Aşağıdaki devrede birinci koldan geçen akım kaçtır?

A) 0,0011 B) 0,0033
C) 0,0055 D) 0,0060

Soru 18

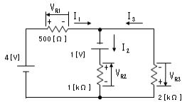
Aşağıdaki şekilde verilen değerlere göre I3 akımını kaçtır?

A) 0,0001 B) 0,001
C) 0,002 D) 0,0002

Soru 19

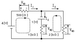
Aşağıdaki şekilde I3 akımı ters yönde kabul edilmiştir.

Buna göre I3 akımını kaçtır?

A) 0,001B) 0,002C) 0,004D) 0,005

Soru 20

Aşağıdaki devrelerde gösterilen (I) akım değeri kaçtır?

A) 0,1B) 0,2C) 0,4D) 0,5
Seçilen
Soru
Sayısı
0