SORU BANKASI Filtrele

Temel Devre Uygulamaları Ünite / Modül Soruları


Soru 1

Paralel bağlı dirençli devrede tüm dirençlerden her zaman aynı akım geçer.

Doğru      Yanlış

Soru 2

Paralel bağlı dirençli devrede toplam direnç değeri azalır.

Doğru      Yanlış

Soru 3

Seri bağlı dirençli devrede tüm dirençlerden aynı akım geçer.

Doğru      Yanlış

Soru 4

Seri bağlı dirençli devrede toplam direnç değeri azalır.

Doğru      Yanlış

Soru 5

Seri bağlı direnç devresinde dirençler peş peşe bağlanır.

Doğru      Yanlış

Soru 6

Seri-paralel bağlı dirençli devrede paralel koldaki akımların toplamı ............... akımı verir.


Soru 7

Seri-paralel bağlı devrelerde hem seri hem de ............... bağlantılar vardır.


Soru 8

Paralel bağlı dirençli devrede dirençler üzerindeki gerilimler ............... değerdedir.


Soru 9

Seri bağlı dirençli devrede toplam direnç tüm direnç değerlerinin ............... eşittir.


Soru 10

Dirençlerin peş peşe bağlanarak elde edilen devreye ............... bağlı direnç devresi denir.


Soru 11

Görseldeki devrede voltmetre üzerine düşen gerilim değerinin kaç volt olduğu aşağıdakilerden hangisinde doğru olarak verilmiştir?

A) 5B) 6C) 7D) 8E) 9

Soru 12

Görseldeki devrede ampermetreden geçen akım değerinin kaç amper olduğu aşağıdakilerden hangisinde doğru olarak verilmiştir?

A) 1B) 1,5C) 2D) 2,5E) 3

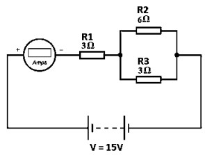
Soru 13

Görseldeki devrede A-B uçları arasındaki eş değer direnç değerinin kaç KΩ olduğu aşağıdaki seçeneklerden hangisinde doğru olarak verilmiştir?

A) 2B) 3C) 4D) 5E) 6

Soru 14

Görseldeki devrede A-B uçları arasındaki eş değer direnç değerinin kaç KΩ olduğu aşağıdakilerden hangisinde doğru olarak verilmiştir?

A) 2B) 3C) 4D) 5E) 9

Soru 15

 

Görseldeki devrede A-B uçları arasındaki eş değer direnç değerinin kaç Ω olduğu aşağıdaki seçeneklerden hangisinde doğru olarak verilmiştir?

A) 700B) 900C) 1000D) 1100E) 1200

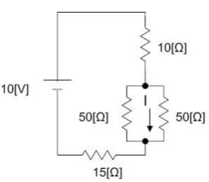
Soru 16

Aşağıdaki devrede ortadaki (ikinci) koldan geçen akımı bulunuz.

A) 0,001B) 0,002C) 0,004D) 0,005

Soru 17

Aşağıdaki devrede birinci koldan geçen akımı bulunuz.

A) 0,0011 B) 0,0022
C) 0,0044 D) 0,0055

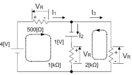
Soru 18

Aşağıdaki şekilde verilen değerlere göre I3 akımını bulunuz.

A) 0,001B) 0,002C) 0,004D) 0,005

Soru 19

Aşağıdaki şekilde I3 akımı ters yönde kabul edilmiştir.

Buna göre I3 akımını bulunuz.

A) 0,001B) 0,002C) 0,004D) 0,005

Soru 20

Aşağıdaki devrelerde gösterilen (I) akım değeri kaçtır?

A) 0,1B) 0,2C) 0,4D) 0,5
Seçilen
Soru
Sayısı
0